
Regulator odgazowywacza parowego - instrukcja obsługi
Czym jest odgazowywacz?
Woda, która bierze udział w ciepłowniczym procesie technologicznym, nie jest substancją jednorodną, zawierającą jedynie H2O w swojej objętości. Jest ona mieszaniną różnych substancji, z których wiele wpływa niekorzystnie czy to na procesy technologiczne przebiegające w ciepłownictwie, czy też na aparaturę kotłową, armaturę ciepłowniczą lub inny osprzęt. Jednymi z takich niekorzystnie działających składników są różnorodne gazy, np. tlen, azot, dwutlenek węgla, siarkowodór i inne. Mogą one powodować na przykład korozję aparatury, więc konieczne jest ich pozbycie się przed wprowadzeniem wody do obiegu ciepłowniczego. Do ich usuwania służy odgazowywacz. Opisywana tu realizacja odgazowywacza to tzw. odgazowywacz termiczny. Jego działanie polega na wykorzystaniu faktu zmniejszania się rozpuszczalności gazów w wodzie wraz ze wzrostem jej temperatury. Proces odgazowania zachodzi w kolumnie odgazowywacza i wykorzystuje parę jako środowisko procesu oraz czynnik grzewczy. Woda, która ma zostać odgazowana, wprowadzana jest na szczyt kolumny odgazowywacza, para zaś (lub woda o temperaturze wyższej niż temperatura wrzenia przy ciśnieniu atmosferycznym, ale o podwyższonym ciśnieniu, która natychmiast po wejściu do kolumny odgazowywacza zamienia się w parę) podawana jest na jej dół. Oba czynniki płyną w przeciwprądzie do siebie przez szereg perforowanych przegród. W trakcie tego przepływu woda jest podgrzewana do temperatury nasycenia. Spływa ona następnie do zbiornika odgazowywacza, gdzie jest przechowywana w niezmienionej temperaturze, co pozwala uniknąć powtórnego wniknięcia gazów w jej objętość. Powtórnie wnikanie gazów uniemożliwiane jest również przez utrzymywanie pary wodnej, a nie powietrza, nad lustrem wody w zbiorniku odgazowywacza.
Zadania regulatora odgazowywacza
Regulator odgazowywacza posiada następujące zadania:
Przy realizacji tych zadań regulator odgazowywacza ściśle współpracuje z regulatorem ciśnienia statycznego.
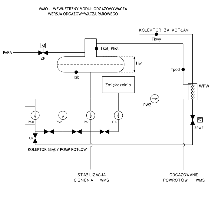
Schemat układu odgazowywacza
Układ technologiczny odgazowywacza zbudowany jest według następującego schematu (jest to schemat uproszczony, na którym zaznaczono pompy, zawory oraz czujniki pomiarowe):
|
(1.1) |
gdzie:
PA - pompa awaryjna
PS1 - pompa stabilizacji 1 (małe podnoszenie)
PS2 - pompa stabilizacji 2 (duże podnoszenie)
PSK - pompa stabilizacji obiegu kotłów (potrzebna tylko przy pełnej separacji od odbiorców)
ZP - zawór regulacji pary
ZPWZ - zawór regulacji temperatury wody za podgrzewaczem wody gorącej
PWZ - pompa wody ze zmiękczalni
UK - uzupełnianie kotłów
WPW - wymiennik para-woda
Pompy kotłów - przy pełnej separacji od odbiorców są to pompy obiegu kotłów, zaś bez separacji - pompy obiegowe
Tpod - temperatura wody za podgrzewaczem wody zmiękczonej po stronie niskiego parametru
Tzb - temperatura wody w zbiorniku odgazowywacza
Tkol - temperatura w kolumnie odgazowywacza
Pkol - ciśnienie w kolumnie odgazowywacza
Tkwy - temperatura w kolektorze za kotłami
Hw - poziom wody w zbiorniku odgazowywacza
Algorytm utrzymywania poziomu wody w zbiorniku odgazowywacza
Utrzymywanie poziomu wody w zbiorniku odgazowywacza Hw realizowane jest przy pomocy regulacji wysterowania pompy wody zmiękczonej imp_z. Jeśli poziom jest zbyt wysoki, to wysterowanie pompy jest zmniejszane, jeśli zaś zbyt niski, to jest ono zwiększane. Cykl regulacji ustalono na 40 sekund. Optymalnym poziomem jest 65% - wówczas regulator steruje falownikiem pompy wody zmiękczonej imp_z tak, aby pobór ze zmiękczalni Gwz utrzymywał się na poziomie zbliżonym do średniego godzinowego poboru ze zmiękczalni z ostatnich 24 godzin. Maksymalny poziom to 95% - jeśli zostanie on przekroczony, to regulator zmniejsza wysterowanie falownika pompy wody zmiękczonej imp_z o 1% (tj. 0.5 Hz) w każdym cyklu regulacji. Jeśli poziom wody spadnie poniżej 65%, regulator proporcjonalnie zwiększa wysterowanie falownika pompy imp_z tak, aby przy poziomie wody Hw wynoszącym 40%, przepływ odniesienia do utrzymania przez pompę wody zmiękczonej był 6 razy większy niż średni godzinowy przepływ wody ze zmiękczalni Gwz z ostatnich 24 godzin. W przypadku, gdy ciśnienie w kolumnie odgazowywacza Pkol przekroczy maksymalną dopuszczalną wartość 22 kPa, regulator może jedynie zwiększać dopływ wody zmiękczonej Gwz, pod warunkiem, że nie zostanie przekroczona górna granica dozwolonego poboru wody ze zmiękczalni Gmax. Jeśli zostanie ona przekroczona, to regulator ma za zadanie najpierw doprowadzić ciśnienie w kolumnie odgazowywacza Pkol do poziomu poniżej 22 kPa (aby nie dopuścić do otwarcia zaworów bezpieczeństwa), a dopiero potem powrócić do regulacji poziomu wody w zbiorniku. Krytyczny poziom wody w zbiorniku wynosi 25%, kiedy to falownik pompy wody zmiękczonej imp_z jest wysterowywany na 100% (tj. 50 Hz).
Przykład sterowania pompą wody zmiękczonej imp_z w celu utrzymywania poziomu wody w zbiorniku Hw przedstawiony jest na poniższym wykresie (jest to wykres pochodzący z MPEC Międzyrzec Podlaski, ale jest on uniwersalnym przykładem dla wszystkich systemów, w których zastosowany jest opisany powyżej algorytm):
![]() |
(2.1) |
Na powyższym przykładzie wyróżniono dwa elementy algorytmu. Pierwszy z nich pokazuje sytuację, w której poziom wody w zbiorniku odgazowywacza Hw jest niższy niż ustalony na 70% poziom optymalny - jest to miejsce oznaczone cyfrą 1. W tej sytuacji wysterowanie pompy wody zmiękczonej imp_z jest zwiększane, aby osiągnąć poziom optymalny - widoczne to jest w miejscu oznaczonym cyfrą 2. Natomiast gdy poziom wody w zbiorniku wzrasta powyżej maksymalnego dozwolonego poziomu ustalonego na 75% (miejsce oznaczone cyfrą 3), wysterowanie falownika pompy wody zmiękczonej imp_z maleje (miejsce oznaczone cyfrą 4). Pomiędzy tymi zdarzeniami wysterowanie pompy pozostaje stałe, gdyż poziom wody w zbiorniku utrzymuje się na odpowiednim poziomie.
Algorytm utrzymywania ciśnienia w kolumnie odgazowywacza
Utrzymywanie ciśnienia w kolumnie odgazowywacza Pkol na poziomie zbliżonym do ciśnienia zadanego Podn realizowane jest przy pomocy regulacji zaworem pary, który reguluje dopływ pary do kolumny odgazowywacza. Regulator steruje ciśnieniem tylko w momencie, gdy poziom wody w zbiorniku nie jest niższy od krytycznego poziomu 49%. Proces odgazowania zachodzi poprawnie wtedy, gdy ciśnienie w kolumnie odgazowywacza Pkol jest wyższe niż 3 kPa lub temperatura w kolumnie odgazowywacza Tkol jest wyższa niż 98°C. Regulator na podstawie różnicy między rzeczywistym ciśnieniem w kolumnie odgazowywacza Pkol a zadanym ciśnieniem odniesienia Podn ustala ilość ruchów zaworem pary. Otwieranie zaworu prowadzi do zwiększania ciśnienia w kolumnie odgazowywacza Pkol, zaś jego zamykanie do zmniejszania tego ciśnienia. Cykl regulacji ustalono na 40 sekund. Jeśli warunki poprawnego odgazowania nie są spełnione, regulator dochodzi do nich poprzez otwieranie zaworu regulacyjnego - ten tryb pracy sygnalizowany jest przez pulsowanie co 2 sekundy lampki informującej o automatycznej pracy regulatora.
Przykład sterowania zaworem wody gorącej (analogicznego do sterowania zaworem pary opisanego powyżej) w celu utrzymania ciśnienia w kolumnie odgazowywacza Pkol na poziomie zbliżonym do ciśnienia zadanego Podn przedstawiony jest na poniższym wykresie (jest to wykres pochodzący z PEC Pasłęk, ale jest on uniwersalnym przykładem dla wszystkich systemów, w których zastosowany jest opisany powyżej algorytm):
|
(3.1) |
Na powyższym przykładzie widać, że regulator stara się ciśnienie w kolumnie odgazowywacza Pkol utrzymywać jak najbliżej ciśnienia odniesienia Podn - nie jest ono dokładnie dotrzymywane, ale jest utrzymywane wystarczająco blisko ciśnienia odniesienia, aby proces odgazowywania mógł zachodzić poprawnie.
Algorytm utrzymywania temperatury wody za podgrzewaczem wody zmiękczonej
Utrzymywanie temperatury wody za podgrzewaczem wody zmiękczonej po stronie niskiego parametru Tpod na poziomie zbliżonym do zadanej temperatury Txpd realizowane jest przy pomocy zaworu zlokalizowanego za tym podgrzewaczem. Dotrzymywanie realizowane jest z dokładnością +/-2°C. Otwieranie zaworu prowadzi do wzrostu temperatury wody za podgrzewaczem wody zmiękczonej Tpod, zaś jego zamykanie do spadku tej temperatury. Cykl regulacji ustalono na 40 sekund.
Przykład sterowania zaworem za podgrzewaczem wody zmiękczonej w celu utrzymywania temperatury wody za nim przedstawiony jest na poniższym wykresie (jest to wykres pochodzący z PEC Pasłęk, ale jest on uniwersalnym przykładem dla wszystkich systemów, w których zastosowany jest opisany powyżej algorytm):
![]() |
(4.1) |
Na powyższym przykładzie widać, że regulator stara się temperaturę wody za podgrzewaczem wody zmiękczonej Tpod utrzymywać jak najbliżej temperatury odniesienia Txpd - nie jest ona dokładnie dotrzymywana, ale jest zachowywany zadany przedział dokładności (tutaj: 2°C).
Algorytm utrzymywania poziomu wody w zbiorniku dodatkowym
Algorytm ma za zadanie utrzymanie poziomu w zbiorniku dodatkowym odgazowywacza, (funkcja 61) (pełniącym funkcję podgrzewacza wody) w widełkach (funkcje 60, 62). W przypadku, gdy poziom wody zawiera się we wspomnianych widełkach następuje praca pompy załączana stycznikiem z wyjścia przekaźnikowego nr 15.
Znaczenie poszczególnych funkcji
Wyświetlacz stały [TEMPERATURA WYJ] - temperatura w kolumnie - Pomiar z czujnika Pt100, zakres przetwarzania 0..400°C, wejście 11.
02 - wysterowanie falownika pompy przewałowej [%] - Sygnał prądowy wychodzący z regulatora (wyjście prądowe nr 1). W trybie pracy ręcznej regulator nie steruje falownikiem pompy stabilizacyjnej - elektrycznie obwód zamknięty jest w ten sposób, że sygnał prądowy z zadajnika w szafie jest wprost (z pominięciem sterownika) podawany na wejście prądowe falownika pompy stabilizacyjnej. W trybie synchronizacji sygnał prądowy na wyjściu prądowym nr 1 jest równy wysterowaniu z zadajnika falownika pompy stabilizacyjnej - sygnałowi prądowemu na wejściu analogowym nr 5, wyświetlanemu na funkcji 03, dlatego też wskazania na funkcjach 02 i 03 pokrywają się. W trybie pracy automatycznej wartość wysterowania jest dobierana przez algorytm sterowania. Wartość wysterowania może być zmieniana w granicach od 30% do 100%.
03 - wysterowanie falownika pompy przewałowej z zadajnika [%] - Sygnał prądowy z zadajnika 4-20mA. W trybie pracy ręcznej nie jest pokazywany, ponieważ obwód jest elektrycznie zamknięty z pominięciem sterownika i sygnał z zadajnika jest wysyłany prosto do falownika. Potencjometr zadajnika jest dziesięcioobrotowy, jedna działka na potencjometrze odpowiada 1% wysterowania (0.05Hz).
07 - wysterowanie falownika pompy przewałowej z zadajnika [%] - Wartość programowana, maksymalna, przy której następuje załączenie pompy zmiękczalni.
10 - zadany dobowy przepływ wody zmiękczonej [m3/h] - Programowalny parametr, pomocniczy przy wyliczaniu średniego godzinowego przepływu wody zmiękczonej (funkcja 11), na podstawie którego regulator przez pierwsze 24 godziny swojej pracy wylicza minimalny oraz maksymalny przepływ wody zmiękczonej do utrzymania (odpowiednio funkcje 20 i 22).
11 - przepływ wody zmiękczonej do określenia min i max [m3/h] - Parametr ten służy do wyliczania minimalnego oraz maksymalnego przepływu wody zmiękczonej do utrzymania (odpowiednio funkcje 20 i 22). W pierwszych 24 godzinach pracy regulatora parametr ten jest równy zadanemu dobowemu przepływowi wody zmiękczonej (funkcja 10), po tym okresie zaś przyjmuje wartość średniej z ostatnich 24 godzin przepływu wody zmiękczonej (funkcja 12). Wartość tego parametru nie może przekroczyć pięciokrotności zadanego dobowego przepływu wody zmiękczonej (funkcja 10), ani spaść poniżej wartości 0.2 m3/h.
12 - średni dobowy przepływ wody zmiękczonej [m3/h] - Wartość tego parametru jest średnią kroczącą z ostatnich 24 godzin wartości przepływu wody zmiękczonej (funkcja 21).
20 - minimalny przepływ wody zmiękczonej [m3/h] - Wartość ta stanowi 66% wartości dobowego przepływu wody zmiękczonej (funkcja 11). Regulator tak steruje wysterowaniem falownika pompy stabilizacyjnej (funkcja 02), aby przepływ wody zmiękczonej (funkcja 21) był nie mniejszy niż ta wartość.
21 - przepływ wody zmiękczonej [m3/h] - Jest to pomiar mierzony w wodomierzu i odbierany przez sterownik na drugim wejściu impulsowym.
22 - maksymalny przepływ wody zmiękczonej [m3/h] - Wartość ta stanowi 133% wartości dobowego przepływu wody zmiękczonej (funkcja 11). Regulator tak steruje wysterowaniem falownika pompy stabilizacyjnej (funkcja 02), aby przepływ wody zmiękczonej (funkcja 21) był nie większy niż ta wartość. Wyjątek stanowi sytuacja, gdy ciśnienie w kolumnie odgazowywacza przekroczy maksymalną wartość 32 kPa - wówczas regulator nie zamyka zaworu ani nie zmniejsza wysterowania falownika pompy stabilizacyjnej, aby nie powodować jeszcze większego wzrostu ciśnienia w kolumnie. Może wówczas zaistnieć sytuacja, w której przepływ wody zmiękczonej (funkcja 21) jest większy niż omawiana wartość.
25 - "spust" z zakladu [m3/h] - Jest to pomiar mierzony w wodomierzu i odbierany przez sterownik na trzecim wejściu impulsowym.
30 - temperatura w kolektorze za kotłami [°C] - Pomiar czujnikiem Pt100 podłączony do wejścia analogowego nr 12, zakres przetwarzania 0..400°C.
31 - temperatura w zbiorniku nr 1 [°C] - Pomiar czujnikiem Pt100 podłączony do wejścia analogowego nr 10, zakres przetwarzania 0..200°C.
40 - zadane ciśnienie w kolumnie [kPa] - Parametr programowalny oznaczający ciśnienie w kolumnie odgazowywacza do utrzymania.
41 - ciśnienie w kolumnie [kPa] - Pomiar przetwornikiem ciśnienia podłączony do wejścia analogowego nr 1 (sygnał prądowy 4..20 mA). Proces odgazowywania przebiega poprawnie, gdy wartość tego ciśnienia wynosi ok. 20 kPa.
50 - poziom w zbiorniku nr 1 [%] - Pomiar przetwornikiem różnicy ciśnień podłączony do wejścia analogowego nr 2 (sygnał prądowy 4..20 mA, odwrócony), wyświetlany jako wartość procentowa. Pomiar różnicy ciśnienia wykonywany jest między lustrem wody a zbiorniczkiem wyrównawczym wypełnionym wodą, który umieszczony jest u szczytu zbiornika odgazowywacza.
60 - minimalne wysterowanie falownika zmiękczalni z zadajnika [%] - Minimalna wartość poziomu w zbiorniku odgazowywacza do utrzymania.
61 - poziom w zbiorniku nr 2 [%] - Pomiar przetwornikiem różnicy ciśnień podłączony do wejścia analogowego nr 3 (sygnał prądowy 4..20 mA, odwrócony), wyświetlany jako wartość procentowa. Pomiar różnicy ciśnienia wykonywany jest między lustrem wody a zbiorniczkiem wyrównawczym wypełnionym wodą, który umieszczony jest u szczytu zbiornika odgazowywacza.
62 - maksymalne wysterowanie falownika zmiękczalni z zadajnika [%] - Maksymalna wartość poziomu w zbiorniku odgazowywacza do utrzymania.
97 - Stan wejść logicznych 1-4 - Każda cyfra na wyświetlaczu odpowiada stanowi wejścia logicznego: pierwsza - wejście 1, druga - wejście 2, trzecia - wejście 3, czwarta - wejście 4. Stan "0" oznacza wejście rozwarte, stan "1" oznacza wejście zwarte.
98 - Stan wejść logicznych 5-8 - Jak funkcja 97, ale cyfry na wyświetlaczu odpowiadają wejściom logicznym: pierwsza - wejście 5, druga - wejście 6, trzecia - wejście 7, czwarta - wejście 8.
Panel wyświetlaczy nr 2, pozycja na wyświetlaczu: 1 - cisnienie w kolumnie - Pomiar przetwornikiem ciśnienia podłączony do wejścia analogowego nr 1 (sygnał prądowy 4..20 mA). Proces odgazowywania przebiega poprawnie, gdy wartość tego ciśnienia wynosi ok. 20 kPa.
Panel wyświetlaczy nr 2, pozycja na wyświetlaczu: 2 - poziom w zbiorniku - Pomiar przetwornikiem różnicy ciśnień podłączony do wejścia analogowego nr 2 (sygnał prądowy 4..20 mA, odwrócony), wyświetlany jako wartość procentowa. Pomiar różnicy ciśnienia wykonywany jest między lustrem wody a zbiorniczkiem wyrównawczym wypełnionym wodą, który umieszczony jest u szczytu zbiornika odgazowywacza.
Panel wyświetlaczy nr 2, pozycja na wyświetlaczu: 3 - temperatura w zbiorniku - Pomiar czujnikiem Pt100 podłączony do wejścia analogowego nr 10, zakres przetwarzania 0..200°C.
Panel wyświetlaczy nr 2, pozycja na wyświetlaczu: 4 - temperatura w zbiorniku 2 - Jest to pomiar mierzony w wodomierzu i odbierany przez sterownik na drugim wejściu impulsowym.
Ogólne uwagi na temat obsługi sterownika
Na szafie regulatora znajduje się przełącznik zmiany trybu pracy, który pozwala na przechodzenie pomiędzy trybami: 1 - sterowanie ręczne, 2 - praca w synchronizacji, 3 - praca automatyczna. Poszczególne tryby pracy wiążą się nie tylko z rozkazami wydawanymi do sterownika, ale także z połączeniami elektrycznymi wewnątrz szafy. W szafie regulatora mogą znajdować się przyciski: kasowania awarii i kontroli sygnalizacji (nie występują one we wszystkich szafach). W przypadku zaistnienia awarii odpowiednia lampka na szafie regulatora mruga i ewentualnie towarzyszy temu sygnał dźwiękowy. Kasowanie awarii powoduje, że sygnał dźwiękowy zostaje wyłączony, a lampka świeci się światłem ciągłym - jeśli stan awaryjny, który spowodował jej załączenie, wciąż trwa - lub gaśnie - jeśli stan awaryjny minął. W przypadku zaistnienia stanu awaryjnego powtórne załączenie sygnału dźwiękowego wymaga więc skasowania awarii przez naciśnięcie przycisku, ustąpienia stanu awaryjnego i jego powtórnego zaistnienia. Kontrola sygnalizacji ma na celu sprawdzenie, czy wszystkie lampki i sygnalizacja dźwiękowa są sprawne - naciśnięcie tego przycisku powoduje załączenie wszystkich lampek na czas jego przyciśnięcia.
Tryby pracy regulatora oraz przełączanie między nimi
Regulator może pracować w jednym z trzech trybów pracy, które są wybierane przy pomocy trójpozycyjnego przełącznika. Dostępne są następujące tryby pracy:
Przełączanie z trybu pracy ręcznej do trybu synchronizacji jest kłopotliwym przełączeniem. W trybie synchronizacji regulator powiela sygnał z wejścia analogowego na wyjście prądowe, a w trybie pracy ręcznej jest elektrycznie odcięty od sygnałów z zadajników, dlatego też, zanim regulator zacznie prawidłowo powtarzać sygnał do falowników, musi go dokładnie zmierzyć. Z uwagi na filtracje przeciwzakłóceniowe dokładny pomiar sygnału prądowego z zadajnika zajmuje kilka sekund od momentu jego elektrycznego podłączenia do regulatora, które ma miejsce w tym przełączeniu. W przypadku źle zaprogramowanych falowników (jeśli zamiast lotnego startu mają ustawiony start po całkowitym zatrzymaniu) lub zaprogramowanego zbyt krótkiego czasu zwalniania (poniżej 10 sekund) przy zaniku prądowego sygnału sterującego, przełączenie to może nawet doprowadzić do chwilowego odstawienia falowników. Wówczas należy natychmiast załączyć je ponownie. Przełączenie to nie wymaga dodatkowych operacji.
Przełączanie z trybu synchronizacji do trybu pracy ręcznej jest operacją nie wymagającą żadnych dodatkowych czynności. Przełączenie inaczej niż w powyższym przypadku praktycznie nie powoduje zaniku sygnału sterującego wysyłanego do falowników - elektryczne odcięcie sterownika z obwodu regulacji odbywa się na tyle szybko, że pozostaje właściwie niezauważone przez falowniki.
Przełączanie z trybu synchronizacji do trybu pracy automatycznej może wiązać się z gwałtowną zmianą wysterowania falowników pomp poprzecznych i obiegowych, gdy zadane wartości wysterowań nie są prawidłowo ustawione. Aby przełączenie było łagodne, należy sprawdzić poprawność wszystkich parametrów jeszcze w trybie synchronizacji.
Asysta przy zdalnej zmianie programu regulatora
Część parametrów takich, jak zakresy przyrządów pomiarowych oraz konfiguracje programu takie, jak kolejność wyświetlania parametrów, niektóre progi zapalania lampek alarmowych itp. są trwale zakodowane w programie sterownika. Nie można tego zmienić z poziomu obsługi (programowania parametrów stałych czy paczek czasowych), ponieważ są to zbyt newralgiczne dla działania regulatora wielkości. Takie zmiany występują stosunkowo rzadko. Zmiana programu regulatora zwykle prowadzona jest bezpośrednio przez pracowników firmy Praterm. Polega ona na podłączeniu notebooka kablem modemowym do RS232/0 sterownika i uruchomieniu na notebooku odpowiedniego programu. Ta operacja jednak może też zostać przeprowadzona z wykorzystaniem serwera SZARP, który w normalnej pracy jest podłączony przez RS232/0 do sterownika w celu zbierania i rejestracji danych. Pracownicy firmy Praterm mogą zdalnie - z wykorzystaniem Internetu - na serwerze SZARP uruchomić program do zmiany programu regulatora, fizycznie nie będąc przy sterowniku. Dzięki temu przy ewentualnej konieczności zmiany programu (np. po wymianie uszkodzonego przetwornika pomiarowego na nowy o innym zakresie) możliwa jest szybka operacja zmiany, bez konieczności przyjazdu na miejsce. Zdalna zmiana programu regulatora wymaga pomocy pracowników obsługi znajdującej się bezpośrednio przy sterowniku:
Wartości wyświetlane
| numer | opis |
| stały wyświetlacz | temperatura w kolumnie |
| nE | Wersja pamięci EPROM: 2313 |
| nP | Wersja programu technologicznego: 9005 |
| 02 | wysterowanie falownika pompy przewałowej [%] |
| 03 | wysterowanie falownika pompy przewałowej z zadajnika [%] |
| 10 | zadany dobowy przepływ wody zmiękczonej [m3/h] |
| 11 | przepływ wody zmiękczonej do określenia min i max [m3/h] |
| 12 | średni dobowy przepływ wody zmiękczonej [m3/h] |
| 20 | minimalny przepływ wody zmiękczonej [m3/h] |
| 21 | przepływ wody zmiękczonej [m3/h] |
| 22 | maksymalny przepływ wody zmiękczonej [m3/h] |
| 25 | "spust" z zakladu [m3/h] |
| 30 | temperatura w kolektorze za kotłami [°C] |
| 31 | temperatura w zbiorniku nr 1 [°C] |
| 32 | temperatura w zbiorniku nr 2 [°C] |
| 40 | zadane ciśnienie w kolumnie [kPa] |
| 41 | ciśnienie w kolumnie [kPa] |
| 50 | poziom w zbiorniku nr 1 [%] |
| 60 | minimalne wysterowanie falownika zmiękczalni z zadajnika [%] |
| 61 | poziom w zbiorniku nr 2 [%] |
| 62 | maksymalne wysterowanie falownika zmiękczalni z zadajnika [%] |
| 80 | zadana temperatura za podgrzewaczem [°C] |
| 81 | temperatura za podgrzewaczem [°C] |
| 91 | długość impulsu siłownika wody gorącej [s] |
| 92 | długość impulsu siłownika podgrzewacza [s] |
| 93 | długość impulsu siłownika zmiękczalni [s] |
| 97 | Stan wejść logicznych 1-4 |
| 98 | Stan wejść logicznych 5-8 |
Panele wyświetlaczy
| cisnienie w kolumnie | poziom w zbiorniku |
| temperatura w zbiorniku | temperatura w zbiorniku 2 |
Wartości stałe
| numer | minimalna wartość | maksymalna wartość | domyślna wartość | opis |
| 10 | 0,1 | 9,9 | 3,0 | zadany pobór wody zmiękczonej w pierwszej dobie |
| 40 | 10 | 30 | 20 | zadane cisnienie w kolumnie |
| 60 | 0 | 100 | 20 | minimalny poziom w zbiorniku II [%] |
| 62 | 0 | 100 | 80 | maksymalny poziom w zbiorniku II [%] |
| 80 | 60 | 110 | 70 | zadana temperatura za podgrzewaczem |
| 91 | 0,1 | 0,9 | 0,3 | dlugosc impulsu silownika wody goracej: x.x [s] |
| 92 | 0,1 | 0,9 | 0,3 | dlugosc impulsu silownika podgrzewacza : x.x [s] |
Wejścia analogowe
| numer | opis |
| 01 | cisnienie pary w kolumnie odgazowywacza (4..20mA) |
| 02 | poziom wody w zbiorniku nr 1 odgazowywacza (4..20mA) |
| 03 | poziom wody w zbiorniku nr 1 odgazowywacza (4..20mA) |
| 04 | rezerwa (4..20mA) |
| 05 | zadajnik pradowy falownika pompy (0..20mA) |
| 06 | rezerwa (0..200°C) |
| 07 | rezerwa (0..200°C) |
| 08 | rezerwa (0..200°C) |
| 09 | Temperatura wody w zbiorniku nr 2 (0..200°C) |
| 10 | Temperatura wody w zbiorniku nr 1 (0..200°C) |
| 11 | Temperatura w kolumnie odgazowywacza 1 (0..200°C) |
| 12 | Temperatura pary zredukowanej (0..400°C) |
Wejścia logiczne
| numer | opis |
| 01 | praca automatyczna |
| 02 | synchronizacja |
| 03 | rezerwa |
| 04 | wodomierz poboru wody zmiękczonej |
| 05 | wodomierz "spustu" z zakładu |
| 06 | rezerwa |
| 07 | rezerwa |
| 08 | rezerwa |
Wyjścia analogowe
| numer | opis |
| 01 | wysterowanie falownika pompy zmiękczalni |
| 02 | rezerwa |
| 03 | rezerwa |
Wyjścia przekaźnikowe
| numer | opis |
| 01 | praca automatyczna |
| 02 | otwieranie zaworu pary za kotłami ZRO |
| 03 | zamykanie zaworu pary za kotłami ZRO |
| 04 | otwieranie zaworu pary do podgrzewacza ZRW |
| 05 | zamykanie zaworu pary do podgrzewacza ZRW |
| 06 | rezerwa |
| 07 | rezerwa |
| 08 | zawór podgrzewacza zamknięty |
| 09 | rezerwa |
| 10 | rezerwa |
| 11 | rezerwa |
| 12 | rezerwa |
| 13 | rezerwa |
| 14 | rezerwa |
| 15 | praca pompy zmiękczalni |
| 16 | buczek |
| 17 | rezerwa |
Instrukcja obsługi regulatora Z-Elektronik
Instrukcja obsługi panelu blokad
Deklaracja zgodności CE regulatora Z-Elektronik
Automatically generated by DOCGEN on 2026.04.11 03:20:05
based on /var/szarp/programy/trunk/krasnik/sterow/2313/odgpwyk.c